甘肃陇神戎发药业股份有限公司的网站标识

投资者关ç³
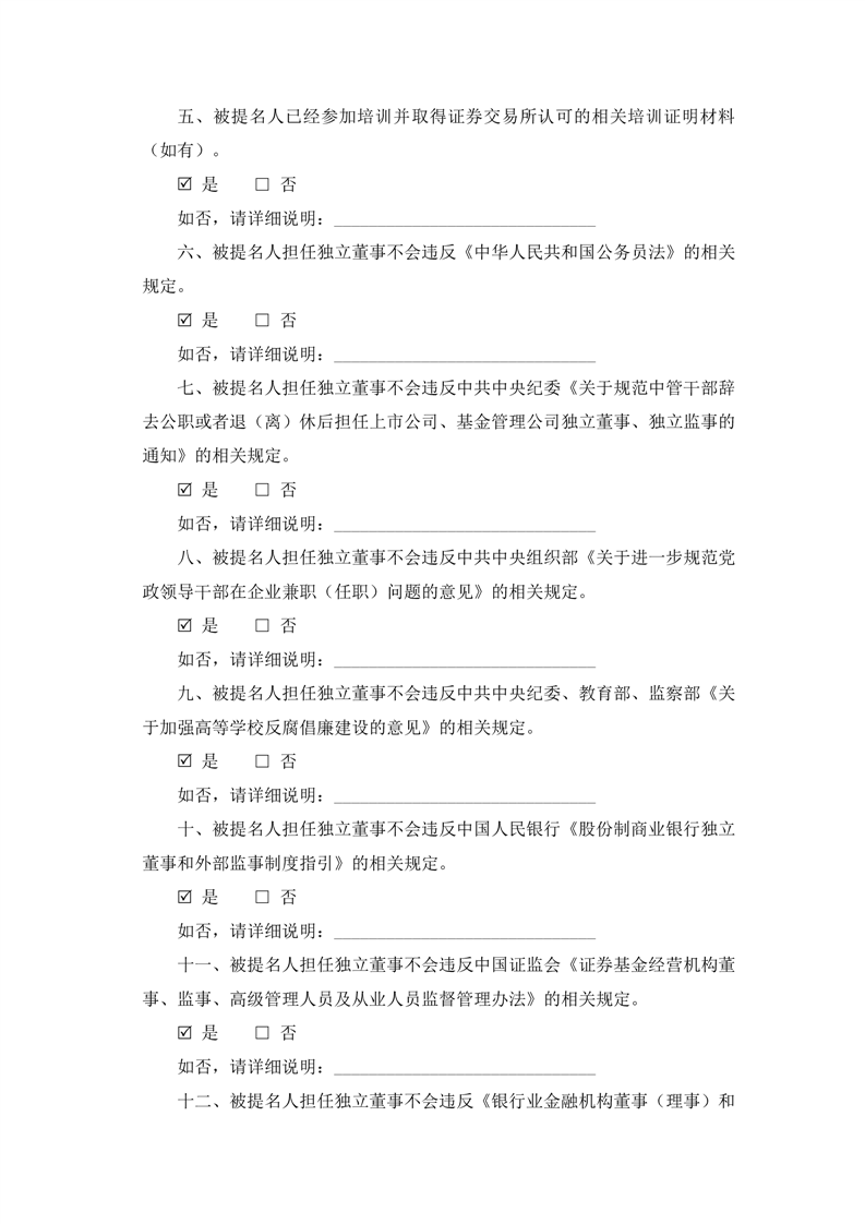
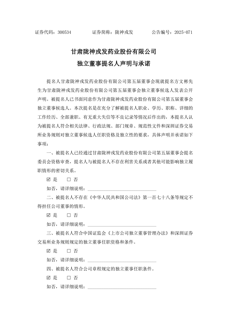
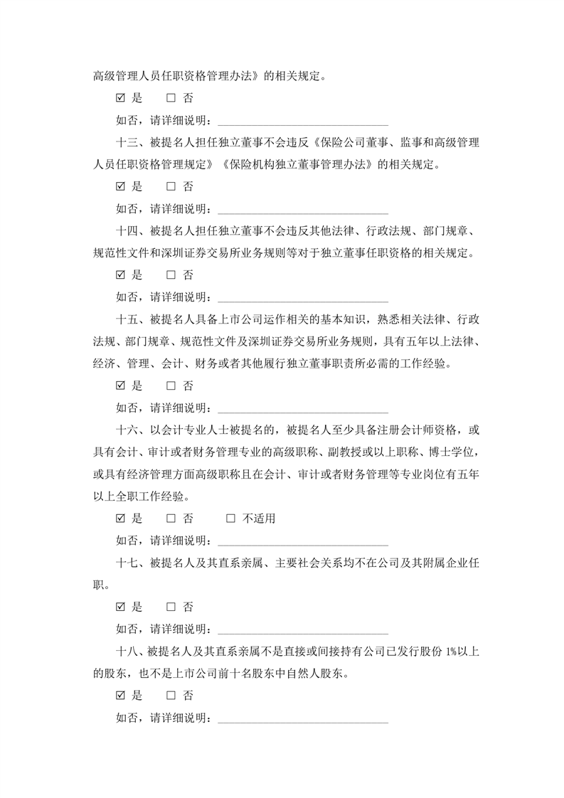
独立董事提名人声明与承诺
日期:2025-10-18
来源:
浏览次数:
分享:

在线商城

陇神京东元胡止痛滴丸

陇神京东元胡止痛滴丸

百利青禾店

百利青禾店

普安康宣肺止嗽合剂

普安康宣肺止嗽合剂

抖音商城

抖音

抖音